New study highlights intestinal macrophages as early drivers of Parkinson’s disease
A new Nature publication by Sebastiaan De Schepper and collaborators strengthens the growing view that Parkinson’s disease is not exclusively a 'brain-first' disorder. By looking at very early events in the body, particularly in the gut, the study adds new clues about how disease processes might begin outside the brain and later progress into the nervous system.
Parkinson’s disease is best known for movement problems such as tremor, stiffness, and slowness. But many patients experience non-motor symptoms such as constipation, sometimes years or even decades earlier. This has led researchers to look beyond the brain and investigate whether Parkinson’s could start in the digestive system and then move toward the brain.
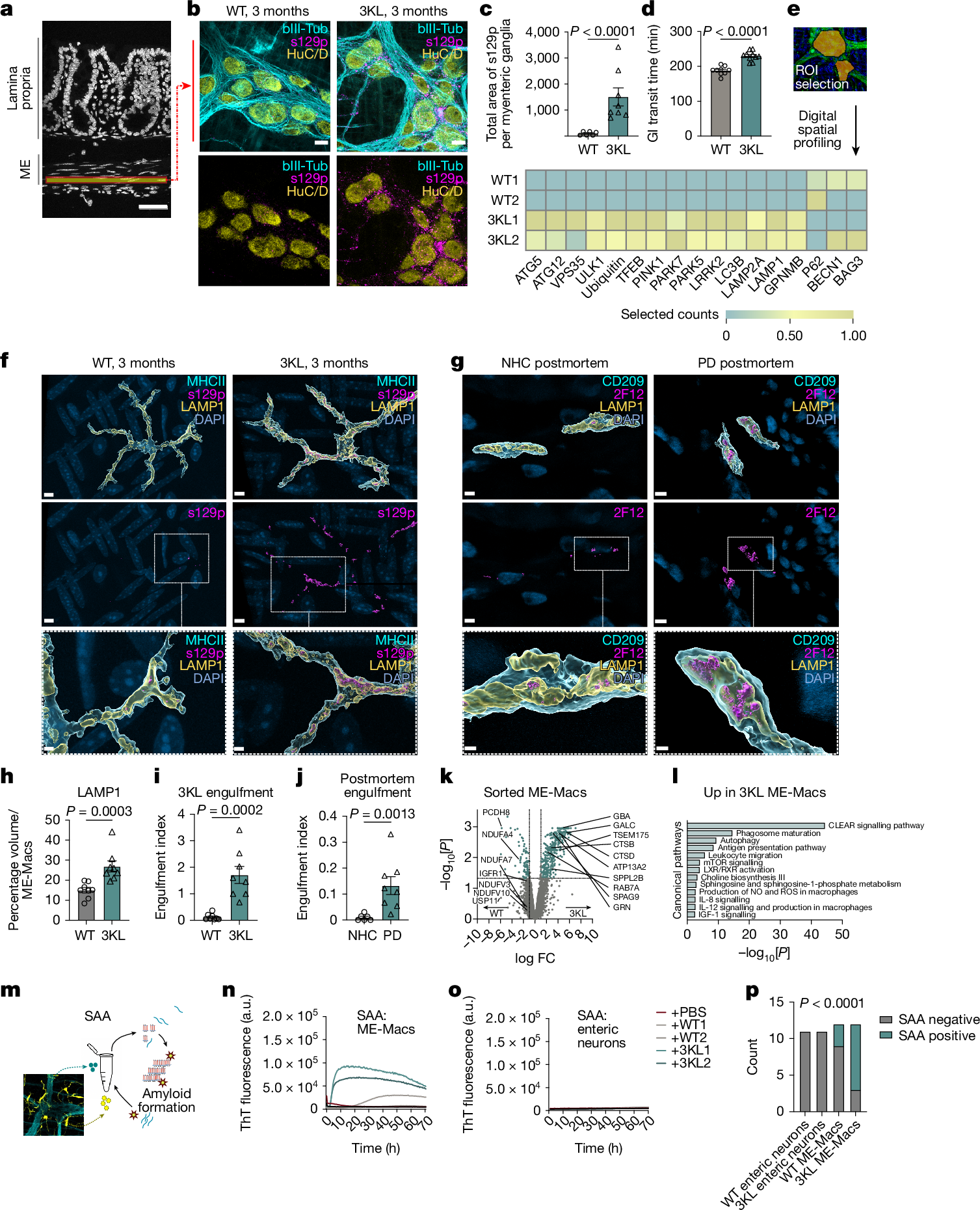
Importantly, signs of misfolded alpha-synuclein - a hallmark of Parkinson's disease - have been detected not only in the brain, but also in the enteric nervous system, a network of millions of nerve cells embedded within the gut wall that regulates digestive processes.
Despite this emerging view of the involvement of the gut in Parkinson’s disease, the cellular mechanisms that trigger alpha-synuclein aggregation in the enteric nervous system, and enable its stepwise progression toward the central nervous system, have remained unclear. A new study spearheaded by Sebastiaan (Seppe) De Schepper (VIB-UAntwerp Center for Molecular Neurology) now points to a key role for a specialized type of immune cells in the gut wall called muscularis macrophages.
Get to know Seppe, who started up his lab at VIB-UAntwerp in 2025Housekeepers as early drivers of disease
“We found that muscularis macrophages can take up abnormal forms of alpha-synuclein and that they show signs of impaired handling of protein aggregates,” explains Seppe.
As this Parkinson’s-like pathology progressed in experimental models, the researchers found that these intestinal macrophages also influenced T cell activity.
“When we depleted the gut of muscularis macrophages, we saw reduced Parkinson’s-like alpha-synuclein pathology in the gut and along the pathway toward the brain.”
In the same models, this dampened the associated immune response and helped lessen nerve damage and movement problems.
The findings suggest that the macrophages may be more than passive bystanders. Instead, they could act as early drivers that help set Parkinson’s disease mechanisms in motion along the gut-brain axis, supporting the concept of 'body-first' Parkinson’s disease in at least some cases.
Biomarkers and interventions
Looking ahead, the findings open two promising directions. First, if early immune changes in the gut help shape disease progression, they may offer opportunities to develop earlier-stage biomarkers that would allow us to pick up signals of disease long before classic movement symptoms. Second, understanding how these gut immune cells interact with alpha-synuclein could help identify new ways to slow or alter disease progression, potentially by targeting immune activity at very early stages.
While the work was initiated and conducted during Seppe’s postdoc at UCL and the UK Dementia Research Institute, in the labs of Soyon Hong and Tim Bartels, Seppe brought it to completion after he established his own lab at the VIB-UAntwerp Center for Molecular Neurology last year. Funded by an ERC and Odysseus grant, he is now expanding this line of work to understand early immune changes in Parkinson’s disease and how they might be leveraged for new biomarkers and intervention strategies before irreversible neuronal damage occurs.
Publication
Intestinal macrophages modulate synucleinopathy along the gut-brain axis.
De Schepper et al. 2026 Nature





